教育部-广西壮族自治区共建学院
“一流学科”建设学院
“中国—东盟、边疆经济”特色引领
区位优势明显,人居环境优越,学科特色鲜明
实名事业编制,有竞争力薪酬待遇,一流平台保障,住房配偶子女一揽子方案,“一人一议”高层次人才引进通道
beat365手机版官网入口成立于1928年。学校坐落于广西首府南宁,是广西唯一的国家“211工程”建设学校,“双一流”建设高校,教育部和广西壮族自治区人民政府“部区合建”高校。
beat365手机版官网入口经济学院的源流是创办于1937年的beat365手机版官网入口经济学系,首任系主任是中共“一大”代表、著名思想家、政治家、哲学家李达先生。2021年,依据《中国(广西)自由贸易试验区建设总体方案》,beat365手机版官网入口中国—东盟金融合作学院成立。2024年,教育部、广西壮族自治区人民政府依托beat365手机版官网入口设立beat365手机版官网入口。beat365手机版官网入口经济学院、beat365手机版官网入口、中国—东盟金融合作学院合署。
学院以“应用经济学”和“区域国别学”(新筹建)两个学科为基础,现有应用经济学一级学科博士点、一级学科硕士点和博士后科研流动站;以及金融学、国际商务、保险专业硕士学位点,开设有当前全国唯一的边疆经济学和特色鲜明的中国—东盟与国别经济两个研究生招生方向。金融学、国际经济与贸易、经济学三个本科专业全部入选教育部一流专业建设计划。
学院以“东盟、边疆经济”两大特色为引领,主要研究方向为中国—东盟金融合作、边疆经济与区域治理、中国-东盟数字经济、自贸区理论与实践研究,与beat365手机版官网入口中国—东盟研究院并轨运行,建有教育部国别和区域研究中心、中国边疆经济研究院、中国(广西)自由贸易试验区研究院、国家级实验教学示范中心——经济与管理实验中心等系列平台支撑,打造扎根中国、面向东盟的杰出经济学人才高地、经济学研究和智库服务基地。
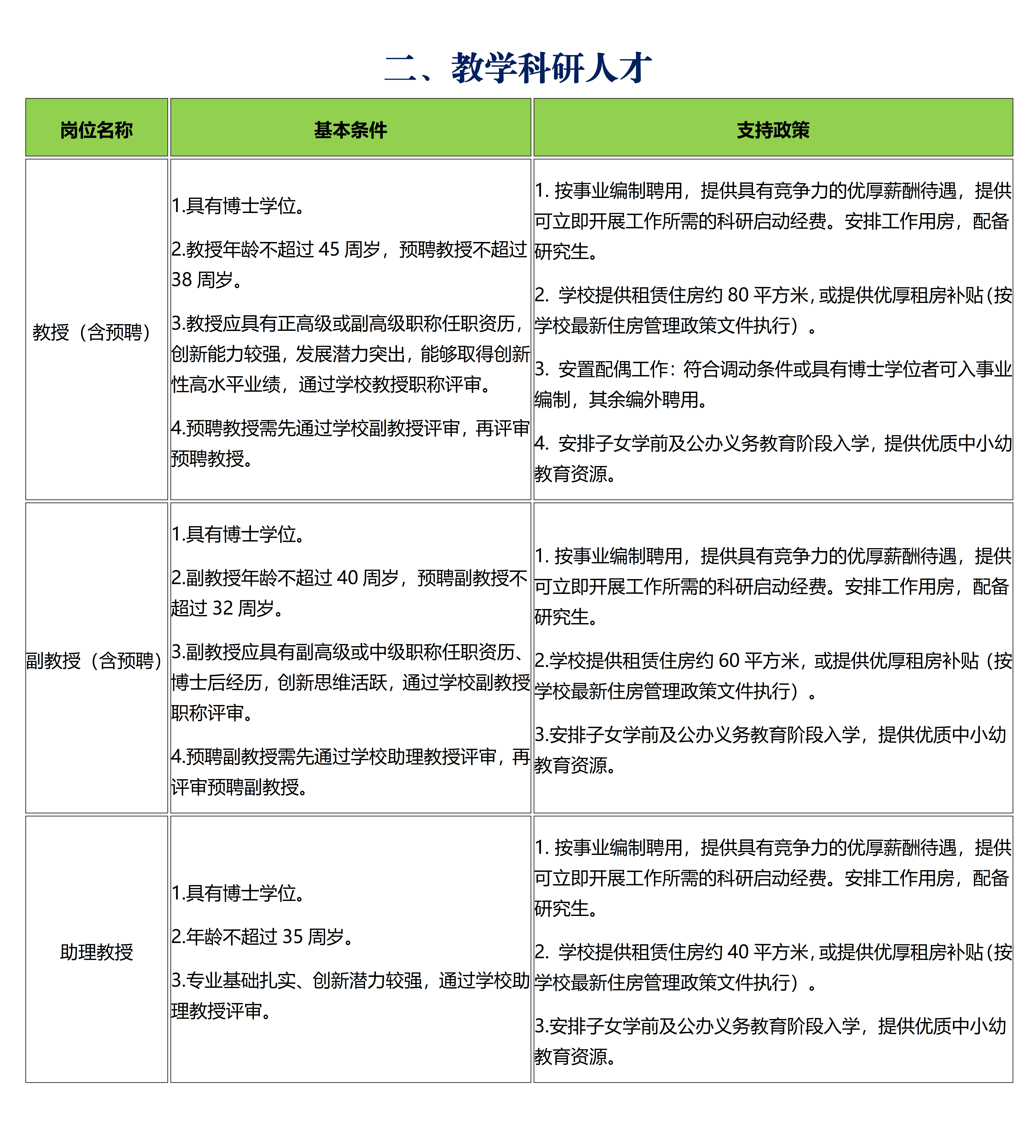
招聘岗位类别及支持政策:
设有领军团队带头人、学科带头人、学术带头人、优秀青年人才等人才岗位与培养激励体系,衔接国家、自治区人才计划项目,为各类人才提供良好的发展平台。此外,在学校支持政策基础上,学院另有个性化薪酬资助,一人一议。引进人才均办理实名事业编制。此外,学院还招收博士后。
招聘范围:
区域经济学、数量经济学、产业经济学、国际贸易学、金融学、统计学等二级学科下设专业及区域国别研究相关方向人才。


其他支持政策:
1. 自治区青苗人才普惠性资助:取得博士学位后首次来(留)桂工作、年龄不超过35周岁、与学校签订5年以上(含)工作合同、且在桂缴纳社会保险的人才,自治区给予生活补助和科研启动经费。相关政策详见:广西引进博士人才有关政策(http://rst.gxzf.gov.cn/jlhd/jlhdcjwt/rcdwjs/t17160184.shtml)。
2.招生资格:引进人才均认定硕士研究生招生资格。高层次人才、教授具有博士研究生招生资格。
3.自治区高层次人才认定:如获认定广西壮族自治区高层次人才(每半年认定一批),另享受自治区支持政策。相关政策详见: https://www.gxrc.org/Home/Article_new?articleID=9824。
4.自治区重大人才项目:如入选广西壮族自治区重大人才项目,另享受自治区支持政策。相关政策详见:https://www.gxrc.org/TalentProject。
应聘材料及联系方式:
人才岗位申请常年受理。 请登录beat365手机版官网入口官网首页“学校公告—人才招聘”(https://www.gxu.edu.cn/info/1364/34798.htm)下载岗位申请表,填写并将个人简历和申请表同时发送到学院联系邮箱(jjxyrczp@gxu.edu.cn)和学校人力资源处邮箱(tpk@gxu.edu.cn)。
联系人:黄琪雅,杨副院长
固定电话:0771-3186687,0771-4864253
手机号码:15578292631,15578995205
伯乐计划:
对推荐并协助成功全职引进海内外优秀人才的伯乐进行奖励。
文 字:黄琪雅
编 辑:李叶秋
一审一校:黄琪雅
二审二校:杨 璞
三审三校:罗 诚、李光辉